Fig. 3
From: Transcriptome Ortholog Alignment Sequence Tools (TOAST) for phylogenomic dataset assembly

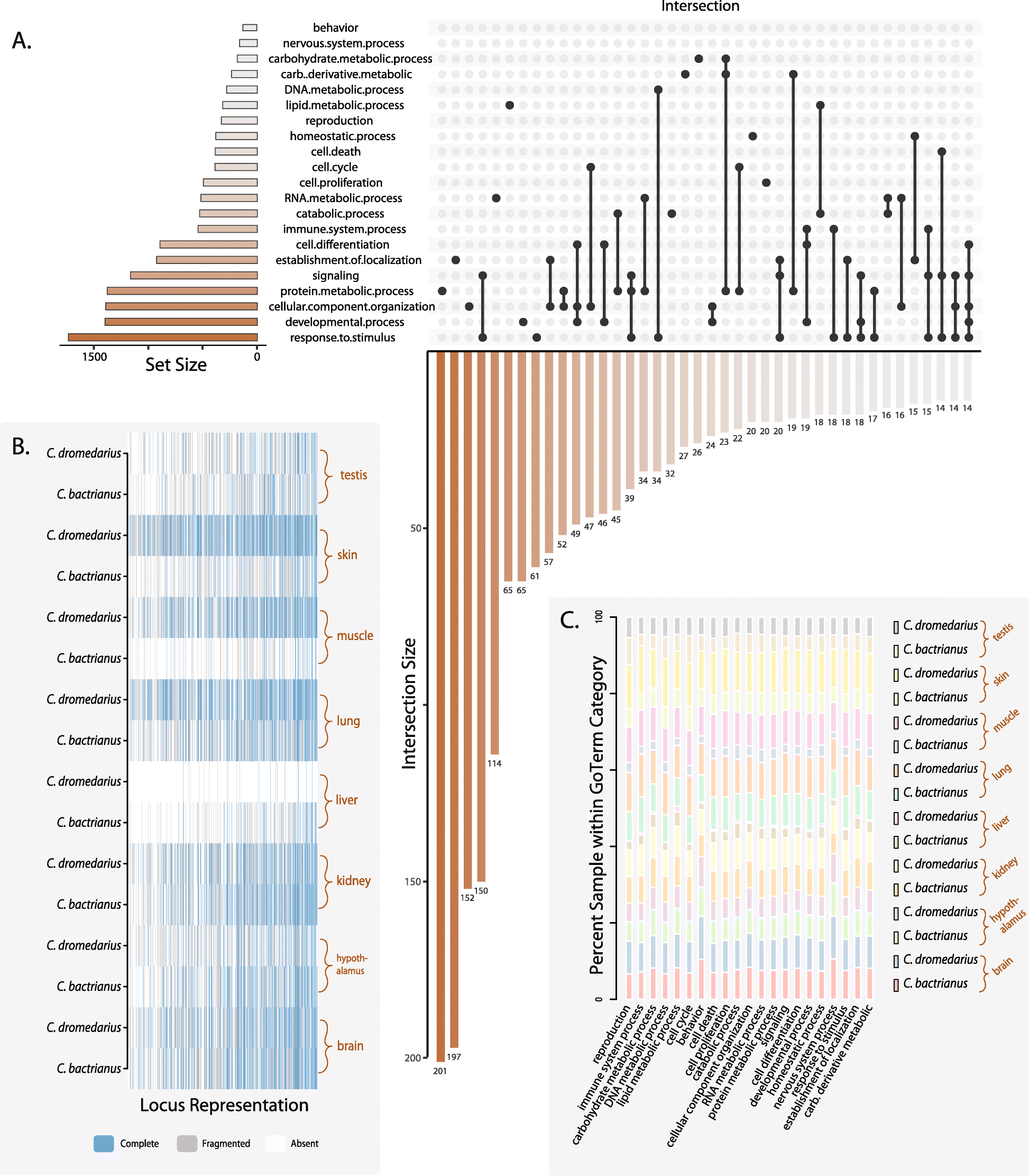
Visualization of the representation and intersection of GoTerms between tissues of Camelus dromedarius and C. bactianus using TOAST. a Upset plot showing the intersection of GoTerms across all loci. Set size represents the number of loci found within each specific category. Intersection size (lower histogram) represents the number of loci within each intersection column. b Occupancy matrix of complete (blue), fragmented (gray), and missing (white) loci between species and specific tissues. c Relative percent of GoTerms sampled between tissues and species